色情文学

色情文学 关于做好2026届本科毕业设计(论文)选题、开题工作的通知

作者:色情文学     审核:色情文学     日期:2025年11月04日 16:06   点击数:  

学院各系、2026届本科生:


根据本学年教学工作进度安排,学院2026届本科毕业设计(论文)选题、开题工作正式启动。请各位指导教师根据《色情文学 本科毕业设计(论文)管理办法》《色情文学 本科毕业设计(论文)教学大纲及质量标准建设指导意见》的要求,结合今年教学工作开展的实际情况,认真做好2026届本科毕业设计(论文)前期准备工作。

一、部署动员工作,开展教研活动

各系请于20251211日(第14周周四)前围绕2026届本科毕业设计(论文)工作开展教研活动,并填写教研活动记录表(见附件2)。

二、选题要求

根据人才培养目标,围绕本学科和专业选择有一定应用价值、具有对所学专业知识进行实践能力综合训练的题目,选题应注重本学科前沿发展趋势、理论更新以及创新性。题目应有一定的研究难度,有饱满的工作量,并能体现教学计划中对基本知识、基础理论、基本技能“三基”的要求以及能力、知识结构的基本要求。

鼓励教师结合科研项目,鼓励学生结合“大学生创新训练计划”等前期项目成果拟定毕业设计(论文)题目。工程类专业题目应主要来自工程实际,鼓励学生多做设计类题目,培养学生运用理论知识解决实际问题的能力。

指导教师可将大而难的题目分解成学生可完成的若干子题目,原则上要求学生“一人一题”。由多个学生合作完成的项目或协作完成的课题,必须明确每个学生独立完成的工作内容和要求,采用加副标题等方式,使每个学生都能达到教学基本要求。

三、审题要求

各系应切实做好审题工作,学院根据专业培养计划和选题要求制定选题细则,确定审题专家成员,落实审题程序。各系和学院毕业设计(论文)工作小组把好关,确保题目质量。

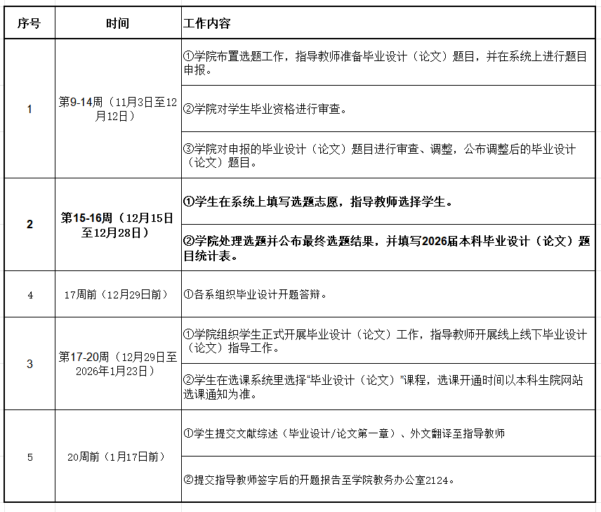
四、进度安排与时间节点








色情文学

2025年11月4日

 

色情文学 关于做好2026届本科毕业设计(论文)选题、开题工作的通知

2025年11月04日 16:06 0次浏览

学院各系、2026届本科生:


根据本学年教学工作进度安排,学院2026届本科毕业设计(论文)选题、开题工作正式启动。请各位指导教师根据《色情文学 本科毕业设计(论文)管理办法》《色情文学 本科毕业设计(论文)教学大纲及质量标准建设指导意见》的要求,结合今年教学工作开展的实际情况,认真做好2026届本科毕业设计(论文)前期准备工作。

一、部署动员工作,开展教研活动

各系请于20251211日(第14周周四)前围绕2026届本科毕业设计(论文)工作开展教研活动,并填写教研活动记录表(见附件2)。

二、选题要求

根据人才培养目标,围绕本学科和专业选择有一定应用价值、具有对所学专业知识进行实践能力综合训练的题目,选题应注重本学科前沿发展趋势、理论更新以及创新性。题目应有一定的研究难度,有饱满的工作量,并能体现教学计划中对基本知识、基础理论、基本技能“三基”的要求以及能力、知识结构的基本要求。

鼓励教师结合科研项目,鼓励学生结合“大学生创新训练计划”等前期项目成果拟定毕业设计(论文)题目。工程类专业题目应主要来自工程实际,鼓励学生多做设计类题目,培养学生运用理论知识解决实际问题的能力。

指导教师可将大而难的题目分解成学生可完成的若干子题目,原则上要求学生“一人一题”。由多个学生合作完成的项目或协作完成的课题,必须明确每个学生独立完成的工作内容和要求,采用加副标题等方式,使每个学生都能达到教学基本要求。

三、审题要求

各系应切实做好审题工作,学院根据专业培养计划和选题要求制定选题细则,确定审题专家成员,落实审题程序。各系和学院毕业设计(论文)工作小组把好关,确保题目质量。

四、进度安排与时间节点








色情文学

2025年11月4日